Skip to main content
Open main navigation
Close main navigation
Download Nimbalyst
Download Nimbalyst
Managing AI is like managing an intern and it is a skill / work!
How I review and approve AI output
Why AI coding increases friction and what to do about it
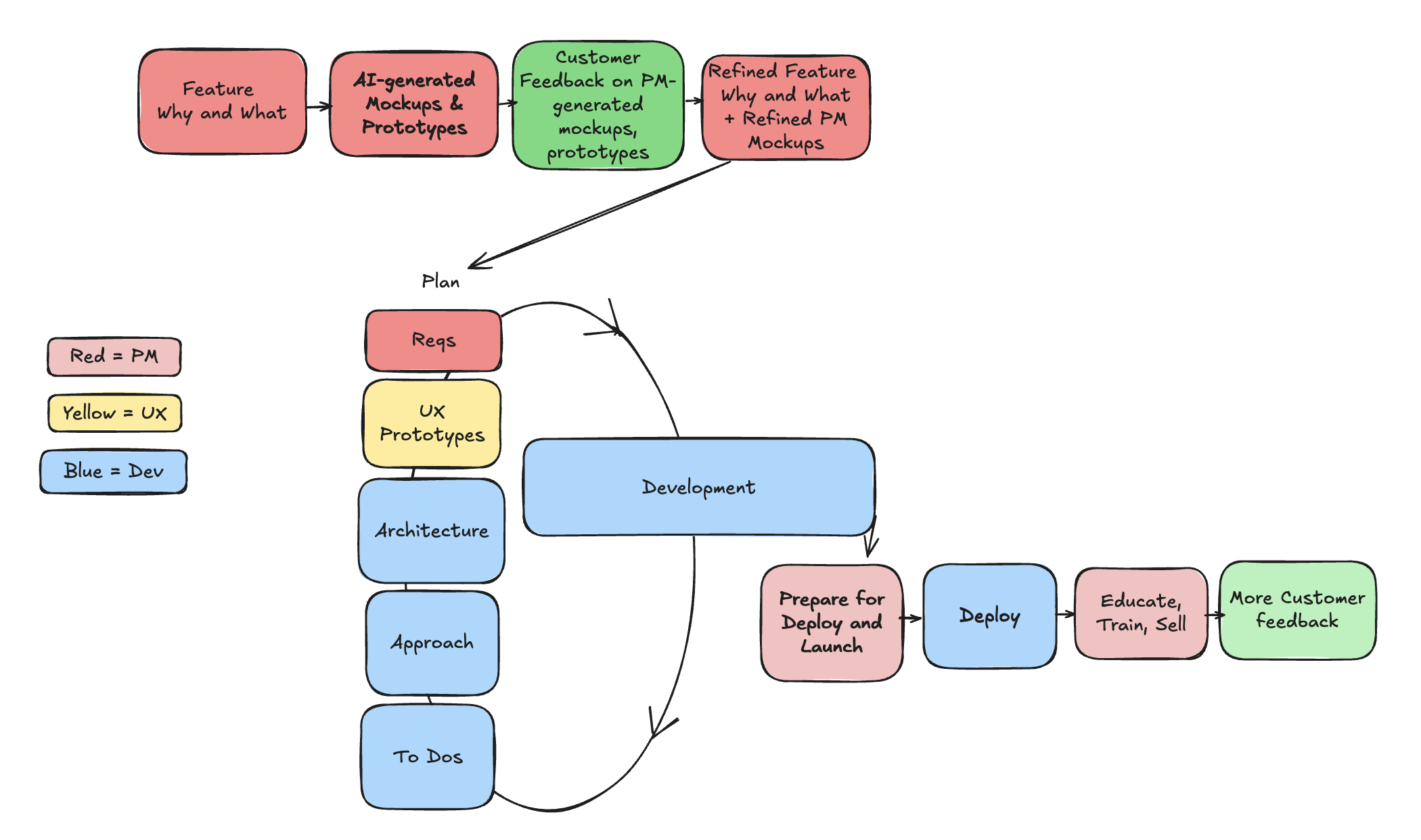
How AI Coding and AI Prototyping are Reshaping Feature Team Work
How Best to Edit AI Diagrams
How Best to Edit AI Tables
How Best to Edit AI Text
ChatGPT vs Claude: Features and Pricing Tiers compared
Crystal: Supercharge Your Development with Multi-Session Claude Code Management
Better team meetings with AI