How AI Coding and AI Prototyping are Reshaping Feature Team Work
AI-powered coding tools like Cursor, GitHub Copilot, Crystal, and Claude Code are shortening the development cycle which makes planning and process delays more salient as the ratio of planning to development increases. Feature Team work needs to adapt.
AI changes the Planning to Development Ratio
More rapid development breaks the waterfall process
In traditional waterfall, before AI, you would spend 2 to 10x more time on development that than in planning. This made it feasible to have long, process-oriented planning cycles.

This ratio changes with AI coding where for every hour of planning you might only spend a single hour on development moving the process bottleneck from engineering to planning. To address this, Andrew Ng recently proposed a 1 PM to 1 Engineer or 1 to 0.5 ratio.

More rapid development has implications for Agile as well
The point of Agile is to break the problem apart in order to:
- Ship more often
- Iterate faster
- Get to customer feedback more quickly
Before AI, Agile development looked like this:

As development cycles are shortened by AI, agile development looks more like this:
Again, planning becomes the bottleneck.
I've been interviewing many engineering and PM leaders about this dynamic. Some have said their AI-first teams are following standard process and are frustrated. Others have thrown process to the wind and are following a process like this:

Neither is right. To work effectively with AI as a feature team, there needs to be a lighter-weight, faster process.
AI enables PM to mock up and prototype
AI coding platforms are enabling PMs and UX Designers to prototype full experiences more quickly. Tools like Lovable, Bolt, and v0 let PMs get from idea to customer feedback as quickly as possible.
An PM can help initiate an AI-speed appropriate process with two things:
- The Why and What of a feature
- A robust prototype of that feature that has been iterated on based on customer feedback

Its not clear that these PM mockups / prototypes are helpful as code for the developers. So far, for Stravu, they have not been. But, they are helpful as input into the Feature definition.
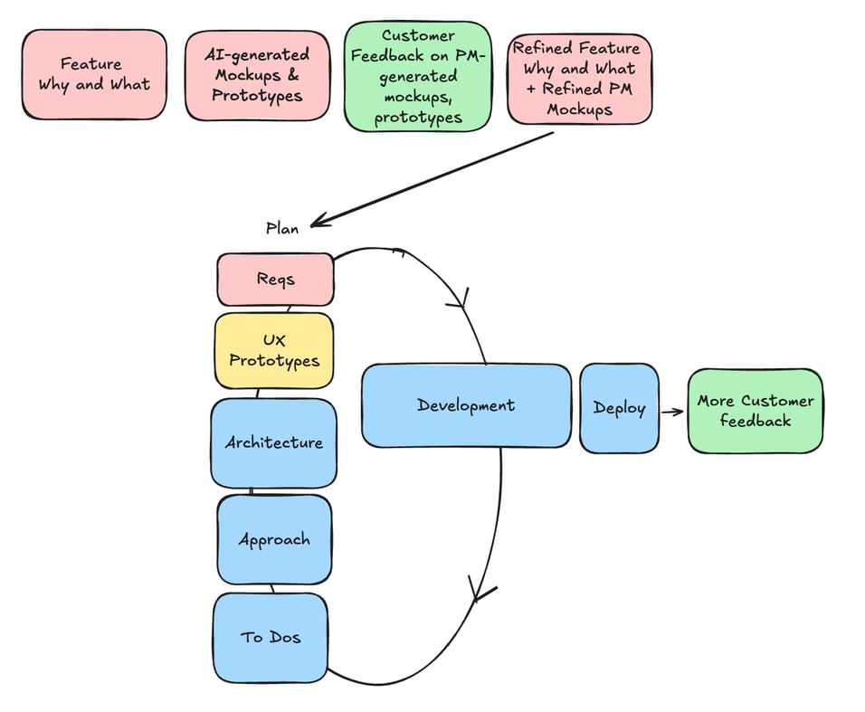
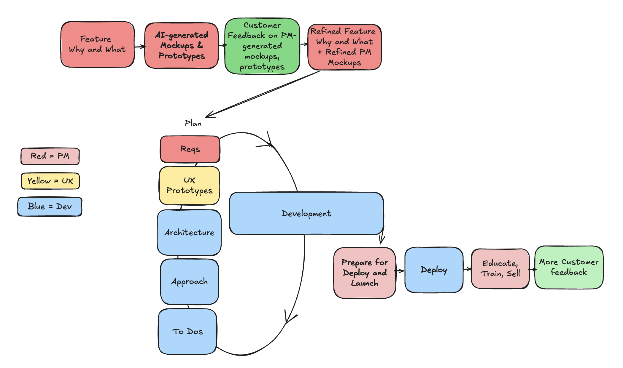
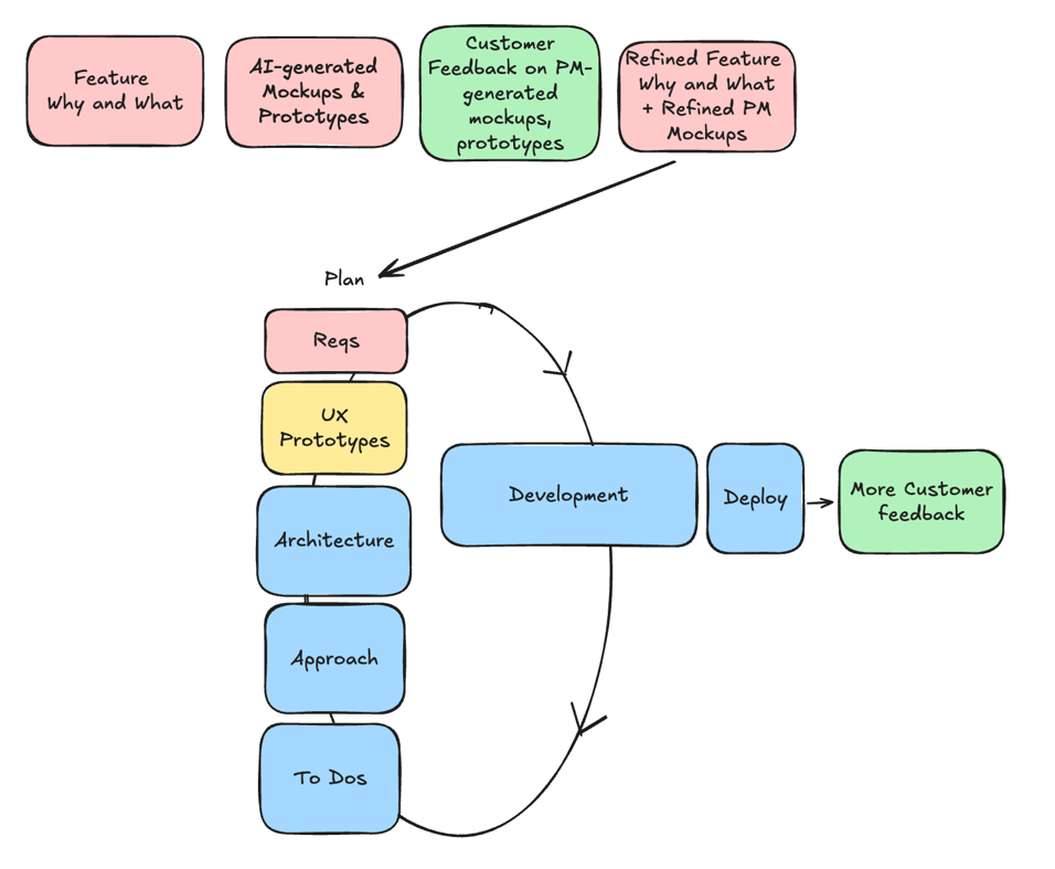
Our process for a feature team iterating rapidly with AI: a unified plan
A more lightweight, but still coordinated/managed process for a feature team working, prototyping, and coding with AI looks like this. This is how we are trying to do it at Stravu:

At the center of this process is a unified Plan that contains the requirements, prototypes, architecture, technical approach, and to dos for the Feature. These words are paired with the code that is being developed. The plan and the code are kept updated and in synch as the team iterates rapidly. This approach enables coordination, rapid iteration, change based on everyone's feedback and learning, and everything staying in synch
Mitigating the downside of AI-powered development speed: bad code
In general, AI code increases speed but decreases quality. Some organizations are willing to take this tradeoff. Some are not. Many spend some of their saved developer time fixing the issues in AI's code. The following 4 inputs help to improve the quality of AI Code's output but do not mitigate it entirely:
- A detailed description of the feature: This is the plan document described above. This needs to be as accurate (and kept accurate) and specific as possible.
- A technical implementation: Also in the plan, with architecture decisions and diagrams
- Context about your product and company: This includes the code-base, the company's vision, differentiators, other product features.
- Instructions about how to code well at your company: This includes best practices, prompts and learnings from previous attempts to code with AI
Learning together
We are all figuring this out as it happens. What changes has your team made to adapt to AI-powered development?
Stravu provides a way for feature teams to work together on unified, collaborative plans as they iterate and develop with AI.
If you are interested in exploring this with us, sign up for our Beta today!
