codex openai developer-tools comparison guides gui

Best Codex GUI Tools and Desktop Apps in 2026

Looking for a Codex GUI or Codex desktop app? This verified 2026 guide compares OpenAI Codex App, CodexMonitor, CloudCLI, and Nimbalyst.

claude-code codex session-management developer-tools comparison guides

Best Session Managers for Claude Code and Codex in 2026

A researched comparison of the Claude Code and Codex session-management options I could verify as of March 30, 2026 — from native CLI resume flows to kanban boards, worktree managers, and file-aware desktop apps.

claude-code ios mobile session-management

Claude Code on iOS: Manage Agent Sessions from Your Phone

Nimbalyst's iOS app is the first native mobile app for managing Claude Code sessions. See status, read transcripts, review file changes, and organize agent work from your phone.

claude-code cursor ai-coding comparison

Claude Code vs Cursor: What Each Is Better At in 2026

We compare Claude Code and Cursor side by side — what each is actually better at, where they overlap, and how to pick between them.

ai-coding vibe-coding developer-tools claude-code

Vibe Coding vs AI Coding: What's the Difference and Why It Matters

Vibe coding is great for new projects. AI coding handles the 90% of real work that vibe coding can't: existing codebases, multi-file changes, and enterprise workflows. Here's why the distinction matters.

ai-coding developer-tools ide comparison guides

Best AI IDEs in 2026: Complete Comparison

Detailed comparison of every major AI IDE in 2026 -- Cursor, Windsurf, GitHub Copilot, Zed, Google Antigravity, JetBrains, and terminal agents. Pricing, features, and trade-offs.

product-management ai-tools developer-tools comparison guides

Best AI Tools for Product Managers in 2026

A practical guide to the best AI tools for product managers in 2026, organized by what PMs actually do: research, spec writing, prototyping, project management, and communication.

vibe-coding ai-coding developer-tools comparison guides

Best Vibe Coding Tools in 2026

Compare the best vibe coding tools in 2026 — from full-stack builders like Lovable and Bolt.new to AI IDEs like Cursor, terminal agents like Claude Code, and workspace tools like Nimbalyst.

ai-coding developer-tools code-review diff-review

AI Diff Review: How to Review Agent Code Changes Visually

AI agents edit dozens of files per session. Traditional diff tools only handle code. Learn how visual diff review across all file types -- code, mockups, diagrams, docs -- makes reviewing AI agent output practical and fast.

claude-code developer-tools comparison guides gui

Best Claude Code GUI Tools in 2026 (Compared)

Compare the best GUI tools for Claude Code in 2026 — Opcode, Claude Code Desktop, CodePilot, CloudCLI, and Nimbalyst. Find the right visual interface for your AI coding workflow.

ai-coding developer-tools guides best-practices

Coding with AI Agents: Best Practices for 2026

A practical guide to working with AI coding agents effectively -- from spec-driven development and parallel agent sessions to review discipline and context management.

claude-code developer-tools guides teams

How to Set Up Claude Code for Your Team

A practical step-by-step guide to configuring Claude Code for team use -- covering CLAUDE.md conventions, MCP servers, worktree isolation, permissions, and best practices for multi-developer AI coding.

ai-agents developer-tools workflows

Why You Need a Visual Workspace for AI Development

Claude Code and Codex are extraordinary tools, but the terminal was not designed for managing agents. Here's why developers need a visual workspace for planning, parallel sessions, diff review, and team coordination.

comparison developer-tools markdown ai productivity obsidian claude-code

Obsidian + Claude Code vs. Nimbalyst: Two Ways to Build with AI and Markdown

A balanced comparison of using Obsidian with Claude Code versus Nimbalyst for AI-assisted planning, specs, and technical writing in markdown.

ai-coding developer-tools productivity product-management

How to Plan Features with AI Agents

AI agents are powerful but chaotic without upfront planning. Learn the plan-first workflow for writing specs, breaking work into agent-sized tasks, and managing parallel agent sessions to ship features faster.

comparison claude-code developer-tools

Nimbalyst vs Claudia (Opcode) -- Which Claude Code GUI Is Better?

A direct comparison of Nimbalyst and Claudia (Opcode) as Claude Code GUI tools. Feature-by-feature breakdown covering session management, diff review, visual planning, mobile support, and multi-agent workflows.

claude-code developer-tools guides

How to Use Claude Code with a Visual Editor

A practical guide to pairing Claude Code with a visual editor for diff review, session management, planning docs, and visual artifacts. Covers setup, key workflows, and when to stay in the terminal.

comparison developer-tools cursor windsurf antigravity ai-coding guides

Cursor vs Windsurf vs Antigravity vs Nimbalyst: Which AI Workspace Is Right for You in 2026?

A detailed comparison of Cursor, Windsurf, Google Antigravity, and Nimbalyst. Four different approaches to AI-assisted development. Compare features, architecture, pricing, and ideal use cases.

comparison developer-tools cursor windsurf ai-coding guides

Nimbalyst vs Cursor vs Windsurf: Which AI Workspace Is Right for You in 2026?

A detailed comparison of Nimbalyst, Cursor, and Windsurf — three different approaches to AI-assisted development. Compare features, architecture, pricing, and ideal use cases to find the right AI workspace.

developer-tools comparison guides markdown diagrams mockups visual-editor

Best AI-Native Editors for Markdown, Mockups, and Diagrams in 2026

Compare the best AI-native editors for markdown documents, UI mockups, and architecture diagrams in 2026. Covers Notion AI, Obsidian, Eraser, Whimsical, Excalidraw, and Nimbalyst's integrated visual tools.

ai-coding developer-tools comparison guides workspace

Best AI Coding Workspaces in 2026: Beyond the Terminal

Compare the best AI coding workspaces in 2026, including Cursor, GitHub Copilot Workspace, Windsurf, Nimbalyst, and more. Find the right AI-native development environment for your workflow.

nimbalyst planning ai-coding product-management

One Plan Doc for Humans and Agents

Why we replaced stacks of PRDs, specs, and architecture notes with one living plan document that both humans and AI agents can use.

claude-code mobile developer-tools comparison guides ios

Best Mobile Apps for Claude Code in 2026

Compare the best mobile apps for managing Claude Code sessions from your iPhone or Android — including Anthropic Remote Control, Happy, Claude Remote, Mobile IDE, and Nimbalyst iOS. Monitor AI coding agents from anywhere.

ai-coding developer-tools guides code-review git

How to Track What Your AI Coding Agent Actually Changed

Practical methods for tracking file changes made by Claude Code, Codex, and other AI coding agents. Covers git techniques, diff tools, change summaries, and visual review workflows.

claude-code session-management kanban developer-tools guides productivity

Claude Code Session Kanban: How to Organize Your AI Coding Agents Visually

Learn how to use a kanban board to manage Claude Code sessions. Compare kanban tools like Claude Code Board, Kanban Code, Claudine, Vibe Kanban, Agent Viewer, and Nimbalyst for organizing AI coding workflows.

claude-code codex developer-tools comparison guides parallel-agents

Best Tools for Running Parallel AI Coding Agents in 2026

Compare the best tools for running multiple Claude Code and Codex sessions in parallel — including ccmanager, dmux, Superset, agentree, and Nimbalyst. Learn how to manage parallel AI coding agents without losing your mind.

small-teams ai-agents future-of-work collaboration

The Future Is Small Teams

Why 3-7 person teams with AI agents will outperform, and what we're building at Nimbalyst to make that future real.

nimbalyst ai-coding developer-workflow coding-agents

Best Practices for Coding with Agents

Stop treating coding agents as code generators. Treat them as junior developers who need specs, test criteria, and visual references. Here's the 9-step workflow we use to ship features while away from our desks.

nimbalyst developer-workflow ai-agents cursor opinion

Beyond Cursor: From AI-Assisted Code Editor to Agent-Native Workspace

Cursor built the best AI-enhanced code editor in the world. But when agents write the code, you need a workspace designed around orchestrating them — not just a better autocomplete.

nimbalyst ai-coding context

Context Is the New Code

In the age of AI agents, the quality of your context determines the quality of your code. The code is generated. The context is crafted. Guess which one matters more.

nimbalyst session-management ai-coding

6 Agents. 1 Manager. 0 Chaos.

You wouldn't manage 6 employees without a dashboard. Why are you managing 6 AI agents in separate terminal windows?

nimbalyst automation developer-workflow marketing

No More Marketing Bottleneck: How We Automated the Software-to-Marketing Pipeline

New feature ships, docs update, website refreshes, videos cut — all automated. Here's how we closed the loop between building software and marketing it.

nimbalyst ai-coding developer-workflow

How We Built Our Website in Days with Nimbalyst, Claude Code, and Cloudflare

We replaced our HubSpot marketing site with a custom Astro website built entirely inside Nimbalyst using Claude Code — in a few days, not months.

ai-coding developer-workflow nimbalyst

From 7 Tabs to One Workspace: Faster Iteration on Richer Context for You and Your Coding Agent

Why consolidating terminal, docs, tasks, diagrams, and mockups into one workspace improves iteration speed for both humans and coding agents.

nimbalyst claude-code mobile

Anthropic's 'Mobile App' for Claude Code Is a Remote Desktop from 2005

One session at a time. Laptop must stay on. 10-minute timeout. Can't edit code. They called it Remote Control. At least the name is honest.

nimbalyst mobile codex claude-code

The First Real Mobile App for Codex and Claude Code

OpenAI shipped Codex as desktop only. Anthropic shipped a remote desktop. Nobody built what developers actually need: a mobile-native app for managing AI coding agents. So we did.

nimbalyst productivity free

The $0 Office Suite

Microsoft charges $22/month. Google charges $14/month. Nimbalyst is free. And it's AI-native.

codex developer-tools guides tips tutorial

Codex CLI Tips and Workflows to Get You Started

Practical tips, workflows, and configuration tricks for getting the most out of OpenAI's Codex CLI. Covers AGENTS.md setup, approval policies, cloud sandboxes, GitHub integration, and power-user techniques.

nimbalyst product-management markdown

IDE for Words, Diagrams, and Mockups

Developers got VS Code. Builders got... a dozen tabs. Until now.

nimbalyst visual-editing terminal

Humans Are Visual. Enough With the Terminal.

Your AI agent just changed 47 files across 6 directories. You're reviewing the results in a monospace terminal. Something is very wrong with this picture.

nimbalyst terminal visual-editing

The Terminal Is a 1970s Interface for a 2026 Problem

We gave AI the most powerful coding ability in history and wrapped it in a 50-year-old interface. That's insane.

git claude-code codex developer-tools guides worktrees

Git Worktrees for AI Coding Agents: A Complete Guide

Learn how to use git worktrees to run multiple Claude Code or Codex sessions without file conflicts. A practical guide with setup instructions, workflow patterns, and tool recommendations.

nimbalyst visual-editing terminal

DOS to Windows for Agents

We're in the DOS era of AI coding agents. Powerful but primitive. Here's what Windows looks like.

ai-coding developer-tools comparison guides

Claude Code vs Codex vs OpenCode: The Definitive Comparison of AI Coding Agents (March 2026)

An in-depth, sourced comparison of the three dominant AI coding agents — Claude Code, Codex, and OpenCode — covering architecture, benchmarks, pricing, developer experience, and market position.

ai-agents ai-workflows leadership

Turn this Rock into a Statue: How to Lead and Manage AI Agents (and People) Well

Learn how to effectively lead and manage AI agents and teams by developing a clear vision, detailed planning, and iterative refinement for optimal results.

markdown developer-tools guides

Best Markdown Editors for Developers

Discover the best markdown editors for developers, focusing on integration, AI workflows, and seamless documentation editing to optimize your coding environment.

markdown developer-tools guides

The Complete Comparison of the Best Markdown Editors

Discover the best markdown editors of 2025, their unique features, and how they integrate with AI to enhance your workflow.

product-management claude-code ai-tools

5 Leading PM Influencers on Claude Code for Product Management

Discover how top PM influencers are leveraging Claude Code and how Nimbalyst overcomes its challenges for a seamless Product Management experience.

ai-agents team-collaboration future-of-work

How AI Agents Might Flatten Organizational Hierarchies

Discover how AI agents are eliminating middle management layers, empowering individual contributors, and transforming traditional organizational structures into more efficient, vision-driven teams.

product-management claude-code git

How Product Managers Can Master Feature Understanding with Claude Code and Git

How product managers can use Claude Code to inspect Git, understand technical implementations, make better product decisions without becoming developers.

ai-coding claude-code planning

Why use many docs when one (plan) doc does the trick?

Compare single-document planning with Claude Code with multi-document approaches like BMAD and SpecKit for team collaboration and keeping plans up-to-date.

product-management claude-code git

How Product Managers Can Track Development Progress Using Git and Claude Code

Learn how PMs can leverage git status and Claude Code to monitor development work without being technical experts and use Nimbalyst markdown editor to help

claude-code product-management ai-tools

Claude Code: Superpowers for Product Managers

Unlock superpowers for Product Managers with Claude Code—local AI that integrates with your codebase for feature planning, rapid prototyping, and more.

ai-tools guides team-collaboration

The Complete Guide to ChatGPT Teams

Guide to ChatGPT Teams: Discover features, strengths, weaknesses, and best practices for maximizing collaboration and productivity in organizations under 200 people.

ai-workflows ai-agents team-collaboration

Managing AI is like managing an intern and it is a skill / work!

Managing an intern as an analogy for working with AI. The better you get at the skill of managing and the more work you put in, the better the result.

ai-workflows nimbalyst

How I review and approve AI output

How to edit, review, and approve AI output

ai-coding developer-tools process

Why AI coding increases friction and what to do about it

AI coding speeds development which increases process friction and the effect of context loss. Explore solutions in unified plans and lightweight process.

ai-coding product-management team-collaboration

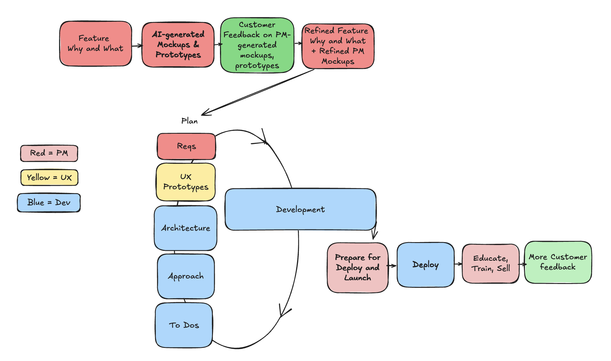
How AI Coding and AI Prototyping are Reshaping Feature Team Work

AI coding transforms feature teams by shortening dev cycles, enabling PM prototyping, and creating coordination challenges. Learn lightweight, iterative approaches that keep AI-powered feature teams synchronized.

ai-workflows diagrams nimbalyst

How Best to Edit AI Diagrams

Editable AI diagrams tied to your full text and table context. Collaborative AI diagrams. Nimbalyst.

ai-workflows nimbalyst

How Best to Edit AI Tables

Edit AI Table. AI Table Generator.

ai-workflows nimbalyst

How Best to Edit AI Text

Learn how to efficiently edit AI-generated text with Nimbalyst's WYSIWYG markdown editor, inline diffs, and approval workflow.

ai-tools comparisons team-collaboration

ChatGPT vs Claude: Features and Pricing Tiers compared

Learn a 4-phase AI-assisted team decision-making framework with practical prompts for framing choices, evaluating alternatives, and implementation

claude-code developer-tools open-source

Crystal: Supercharge Your Development with Multi-Session Claude Code Management

Learn a 4-phase AI-assisted team decision-making framework with practical prompts for framing choices, evaluating alternatives, and implementation

ai-workflows team-collaboration meetings

Better team meetings with AI

Learn a 4-phase AI-assisted team decision-making framework with practical prompts for framing choices, evaluating alternatives, and implementation

ai-workflows team-collaboration decision-making

Better team decisions with AI

Learn a 4-phase AI-assisted team decision-making framework with practical prompts for framing choices, evaluating alternatives, and implementation